远程等离子体源是一种用于产生等离子体的装置,它通常被用于在真空环境中进行表面处理、材料改性、薄膜沉积等工艺。RPS通过将气体输送到装置中,利用电场或者磁场产生等离子体,然后将等离子体传输到需要处理的表面区域。与传统等离子体源不同的是,RPS通常不直接接触要处理的表面,而是在一定距离之外产生等离子体,并将等离子体输送到目标表面,因此被称为“远程等离子体源”。RPS的主要优点在于它可以实现对表面的均匀处理,而且对于一些敏感的表面或者材料,由于远离等离子体,因此减少了对表面的热和化学损伤。此外,RPS可以被集成到真空处理系统中,使得表面处理和材料改性的工艺更加灵活和高效。
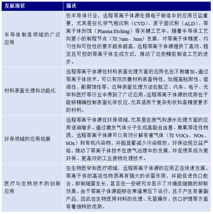
目前,远程等离子体源(RemotePlasmaSource,RPS)的应用领域包括半导体、光电子器件制造、平板显示、精密表面处理等多个行业。由于其能够在不直接接触工件的情况下产生高密度、高均匀性的活性等离子体,极大地降低了工件污染和损伤风险,RPS主要用于半导体制造的关键工艺环节,从而提高器件良率和性能稳定性。


2024年,全球远程等离子体源市场规模达到了514.86百万美元,预计2031年将达到5,216.96百万美元,年复合增长率(CAGR)为36.89%。地区层面来看,中国市场在过去几年变化较快,2024年中国市场规模为166.67百万美元,约占全球的32.37%,预计2031年将达到1,486.36百万美元。

数据整理:中金企信国际咨询
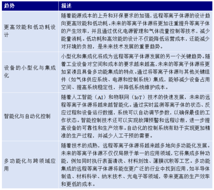
目前国内远程等离子体源产业仍处于起步阶段,整体技术积累和市场渗透率有待提升。但与此同时,中国作为全球最大的半导体及相关制造市场之一,市场空间广阔、需求增长明确,未来国产替代和产业升级具备较大的发展潜力。远程等离子体源生产商应通过持续的技术创新来提升产品性能,确保设备在高精度和高稳定性的需求下运行,同时加强与客户的合作,提供定制化解决方案以满足不同工艺需求。生产商还需关注全球市场扩展,尤其是半导体等高科技领域,同时优化产品的能效和环保设计,以应对日益严格的环境要求。通过提供可靠的售后服务和技术支持,建立强大的客户关系,提升品牌的市场竞争力。
第一章 远程等离子体源市场概述
第二章 行业竞争格局
第三章 全球头部厂商市场占有率及排名
第四章 全球主要地区规模分析
第五章 行业产业链分析
第六章 全球与中国主要厂商远程等离子体源产量、产值及竞争分析
第七章 主要国家/地区需求结构
第八章 主要远程等离子体源厂商简介
第九章 中国市场远程等离子体源产量、销量、进出口分析及未来趋势
第十章 中金企信研究成果及结论
中金企信国际咨询相关报告推荐(2025-2026)
《全球及中国固态变压器行业重点企业产值、产量及市场份额分析调研(2026版)》
《2026-2032年中国纽扣电池行业供需形势分析与竞争战略可行性评估报告-中金企信发布》
《2026-2032年全球与中国海底电网行业数据监测分析与战略规划投资研究报告-中金企信发布》
《“一带一路”俄罗斯电力设备市场发展环境及投资建议评估预测报告(2026版)》
《全球及中国储能BMS行业全景调研及投资建议发展规划预测评估报告(2026版)-中金企信发布》