2020年中国聚乙二醇行业市场发展环境调研监测及投资战略规划指导咨询
聚乙二醇无色、无味、无毒、无免疫原性,具有良好的水溶性及生物相容性,精确分子量、高纯度及低分散性的医用药用聚乙二醇材料是FDA批准的可用于人体注射的合成聚合物。
聚乙二醇化(PEGylation)是世界先进的药用分子修饰和给药技术。聚乙二醇偶联到药物分子表面时,可改变药物分子的溶解性、形成空间屏障减少酶解,具有减毒、降低免疫原性、延长半衰期、改变组织分布提高靶向部位浓度等突出优点,是药物长效化的主流解决方案。同时,因其优良的生物相容性和亲水性能,可改善共聚物高分子材料的细胞相容性,在药物控制释放以及蛋白质、肽和寡核苷酸等新型生物药的转载应用方面潜力巨大。此外,因良好的凝胶性和可降解性,聚乙二醇也广泛运用到医疗器械和医用材料领域。
(1)行业主要监管部门:
①国家发展和改革委员会:我国化工行业的产业主管部门是国家发展和改革委员会,负责产业政策的制订、提出产业发展战略和规划;提出固定资产投资总规模,规划重大项目;指导行业技术法规和行业标准的拟订;推动高技术发展,实施技术进步和产业现代化的宏观指导等。
②应急管理部:中华人民共和国应急管理部由国家安全生产监督管理总局等相关机构整合设立。其中,原国家安全生产监督管理总局是国务院主管安全生产综合监督管理的直属机构与国务院安全生产委员会的办事机构,履行安全生产工作的督查职责。
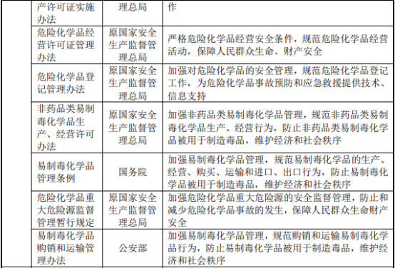
应急管理部负责全国非药品类易制毒化学品、危险化学品生产、经营的监督管理工作,组织确定、公布、调整危险化学品目录,对新建、改建、扩建生产、储存危险化学品的建设项目进行安全条件审查,核发危险化学品安全生产许可证、危险化学品安全使用许可证和危险化学品经营许可证,并负责危险化学品登记工作。据中金企信国际咨询公布的《聚乙二醇“十四五”发展战略-全球及中国聚乙二醇行业市场专项调查研究及投资战略可行性报告(2021版)》统计数据显示:县级以上地方人民政府安全生产监督管理部门负责本行政区域内的非药品类易制毒化学品、危险化学品生产、经营相关许可证照的颁发和监督管理工作。属于危险化学品或易制毒化学品范围内的化学品生产经营业务需接受安全生产监督管理部门的监管。
③生态环境部:中华人民共和国生态环境部负责建立健全生态环境基本制度;负责重大生态环境问题的统筹协调和监督管理;负责监督管理国家减排目标的落实;负责环境污染防治的监督管理;负责生态环境准入的监督管理;负责生态环境监测工作;统一负责生态环境监督执法。化工行业多属于重污染行业,化工行业企业的投资、生产等均须符合环保要求。
④中国化学工业协会:中国化学工业协会作为自律性的行业组织,为行业发展提供支持。中国化学工业协会是化工行业全国性、综合性、国际性的社会中介组织,主要为化工企事业单位服务,维护企业的权益:开展行业经济发展调查研究,向政府提出有关经济政策和立法方面的意见与建议;开展行业统计调查工作;加强行业自律,规范行业行为,维护市场公平竞争;开展国内外经济技术交流与合作,组织展览会、技术交流会与学术报告会等;开展知识产权保护、反倾销、打击走私等咨询服务工作;组织重大科研项目推荐、科技成果的鉴定和推广应用;组织开展质量管理,参与质量监督等。
中国化学工业协会下设有精细化工专业委员会,系中华人民共和国民政部批准的中国化工学会分支机构,是中国精细化工行业的最高技术权威部门,主要组织中国精细化工行业进行学术交流、教育培训、书刊编辑、咨询服务;组织中国精细化工行业进行产学研的技术攻关、科技创新和原始创新。
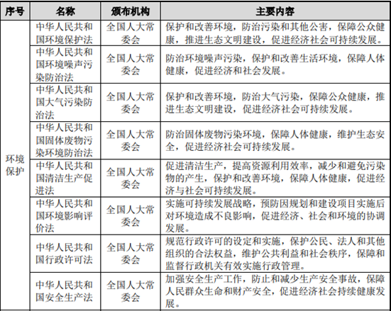
(2)行业主要政策:



